
SNM-1000 Node Control Modem Revision 3
Preface MN/SNM1000.IOM
iii
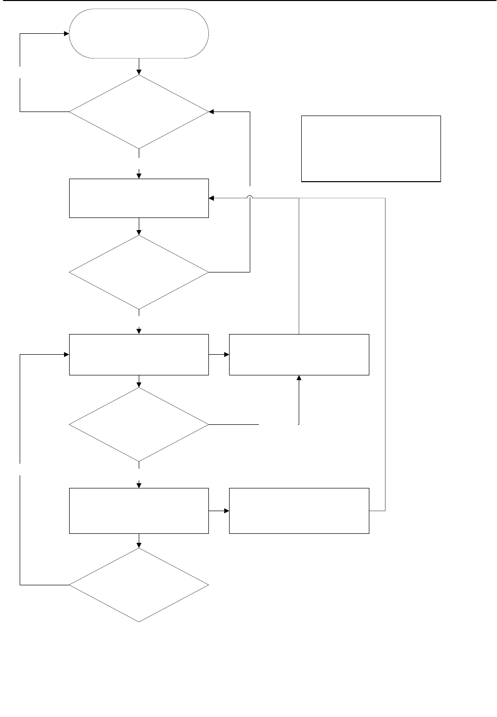
Customer
Midas Network is functioning
properly?
Level One Contact is notified
Authorized Factory Service
Center
Resolved by Hardware repair
or Network Operations
troubleshooting?
Level Two Contact is notified
CEFD Customer Support
Hardware or Network
Operations issue?
Level Three Contact is notified
CEFD Network Test and Field
Support
Hardware or Network
Operations issue?
No
No
Network Operations
Hardware
Yes
Yes
CEFD Customer Support
provides HW support
Hardware
CEFD Network Test and Field
Support
provides Network Operations
support
Network Support Customer Plan
*Note: If equipment was purchased
directly from Comtech EFData (not
through a Factory Authorized
Service Center), then CEFD
Customer Support will be the initial
point of contact.
iii
Komentáře k této Příručce